×
切換帳號
台灣數位訓練課程
課程
知識
系統教學
登入
索引
00:00
1.
學習之鑰 (2) ~ 組塊學習 (Chunking)
筆記
(0)
未登入或權限不足!
影片問題
問卷
資訊卡
字幕
廣告
×
寫筆記
loading ...
00:00
1.
學習之鑰 (2) ~ 組塊學習 (Chunking)
×
嵌入網址
語法
複製語法
解析度
1280x720
自訂大小
原始碼嵌入
原始碼嵌入 (比例 4:3)
原始碼嵌入 (比例 16:9)
自訂大小
x
×
QR code
分享
嵌入網址
QR code
索引
筆記
全螢幕
列印日期 : 2026/05/09
台灣數位訓練課程
知識庫
快速入門 ~ 10 倍速教育訓練
學習之鑰 (2) ~ 組塊學習 (Chunking)
長度: 04:36,
瀏覽: 632,
最近修訂: 2026-02-21
×
播放影片: https://learning.xms.tw/media/4737
你是不是也覺得每天都有學不完的新東西,感覺快要被資訊給淹沒了?
別擔心,今天我們要來聊一個超級強大的學習技巧「
組塊學習
」,保證讓你學任何事情都事半功倍。
在開始之前,
讓我們先想想「
學習是怎麼一回事?
」
或許可以歸納成 3 個部分:
知識
這是基礎
經驗
這是將所學的知識,應用在想解決的問題上面,也就是建立「
看到 A
,
就想到 B
」的關係
邏輯
建立邏輯推理能力,只要抓住「原則」,就可以舉一反三。
資訊爆炸且日新月異,
每天都有新的東西,永遠也學不完 ...
其實有一個超簡單的秘訣:
理解 + 組塊學習
就可以讓你好像撥開這些迷霧一樣,學習效率整個大爆發。
理解
也就是你一定要真的「去理解你要學的東西」。
這樣才能記得牢,而不是死背,也可以避免歪樓,我想這點大家都知道。
組塊學習
它的核心概念超簡單 ~
把大量、複雜的資訊,
分成「小而有意義的單位(chunks)」來學習。
這樣做有什麼好處?
降低大腦負擔
你的大腦就不用那麼累了。負擔整個變小。
更有效率
因為你一次只專心處理一小塊,所以你會懂得更快,也記得更牢。
這讓記憶跟理解都變得超級輕鬆,
說出來就是「
化繁為簡
」。
這聽起來是不是有點熟悉?
電腦科學裡面一個最有名的策略
「divide and conquer」就是這個精神,
不管問題有多大,只要你懂得把它拆解成一個一個的小任務,就能輕鬆解決了。
不只用在寫程式,
連大文豪馬克吐溫都說過類似的話:
把複雜的事,
拆成一件一件做得到的小事,
然後從第一件做起
這技巧還完全可以應用在我們每天的生活上喔。
應用
以學習英文單字 run 為例,
If you fool around all the time,
You will regret it in the long
run
.
與其去死背這一整長串例句,
我們不如把它拆成這四個有意義的小單位:
fool around 鬼混
all the time 整天
You will regret it 你會後悔
in the long run 最後,到頭來
分析完基礎的組塊後,
我們還可以像積木一樣,建立更大的組塊,例如
整天鬼混 (fool around all the time)
終究會後悔 (you will regret it in the long run)
當你理解了每一個「組塊 chunks」之後,
最後,再多一點點想像和理解 ~
誰在鬼混? You
鬼混會怎樣? If you. 鬼混, you will ...
神奇的事情就發生了,
我們再把它們拼回去,意思就非常清楚了。
If you fool around all the time, (如果你整天都在鬼混)
you will regret it in the long run. (到頭來你會後悔的)
你看一個本來很複雜的句子就這樣被我們輕輕鬆鬆搞定了。
小技巧:
分拆組塊後,我們還可以繼續延伸喔
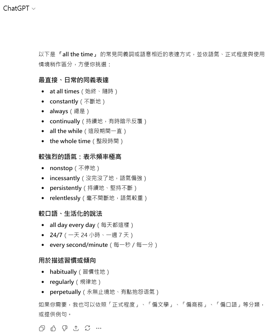
例如,就順便將 all the time 的同義詞一起熟悉
all the time
at all times
always
...
同義詞?問 ChatGPT 就對了
但要記得,不要一直延伸下去,會歪樓喔。
×
×
複製檢核清單
loading ...
×
×
×
關閉
×
loading ...
評語
請登入後才可以評分
×
評分
×
查看更多
loading ...
上一篇
下一篇
詳細
位置
知識庫
快速入門 ~ 10 倍速教育訓練
資料夾名稱
快速入門 ~ 10 倍速教育訓練
上傳者
蘇德宙
單位
台灣數位員工
建立
2025-12-08 05:46:00
最近修訂
2026-02-21 12:32:36
長度
04:36
引用
1
知識庫
快速入門 ~ 10 倍速教育訓練
1.
第一章:職能之道 ~ 每天 10 分鐘,訓練再突破!
1.1
主題快速導讀
1.2
職能之道 ~ 每天 10 分鐘,訓練再突破
1.3
紀錄經驗,原來可以這麼簡單、有效!
1.4
跨出成功的第一步,從「問題處理」開始紀錄
1.5
案例分析,這樣做就對了 (效果百分百!)
1.6
突破人才培育的三大挑戰
1.7
善用工具+策略,新人甚至可以做的比資深同事更好!
1.8
訓練再突破 (1) ~ 教育訓練
1.9
訓練再突破 (2) ~ 回饋與指導
1.10
訓練再突破 (3) ~ 經驗學習
1.11
導入企劃書
2.
第二章:開始前的預備
2.1
[操作] 系統管理快速入門
2.2
網站管理,10 分鐘快速入門!
2.3
開課前的系統設定
3.
第三章:基礎篇 ~ 改善現有的教育訓練
3.1
六分鐘認識 tms+
3.2
線上學習,可以很簡單、有效!
3.3
[開課者] 建立線上課程,10 分鐘就搞定!
3.4
開課者,快速入門 (從實體課程到線上課程)
3.5
推動混成學習
3.6
新人訓 (使用「單一課程」)
3.7
報表查詢
3.8
一般證照管理
4.
第四章:訓練規劃與執行
4.1
學程簡介
4.2
共同學程
4.3
認證學程
4.4
先修學程 (多階段的訓練規劃)
4.5
新人訓 (使用「調訓學程」)
4.6
新人訓 (使用「學習計劃」)
4.7
學程的報表應用
4.8
年度訓練計劃管理
4.9
年度訓練總表
4.10
職能矩陣
4.11
學習計畫 ~ 10 分鐘快速入門
5.
第五章:提升訓練品質
5.1
設計測驗,確保學習效果最有效的方法!
5.2
翻轉教室 2.0 ~ 上課同步錄影出高品質的教材
5.3
簡單 3 步驟,讓「現場操作教學」變成高品質的線上課!
5.4
簡報排版
5.5
簡報、多媒體教材設計原則
5.6
[操作] 3 分鐘學會 EverCam 基礎入門
6.
第六章:收集經驗,訓練再突破 (km+ 知識管理)
6.1
[操作] 職能知識庫,10 分鐘快速入門
6.2
從工作中萃取經驗
6.3
不會寫,怎麼辦?
6.4
思維表達框架 ~ PREP
6.5
FAQ:怎麼寫?
6.6
下標題,原則與步驟
6.7
讀書會 ~ 開啟學習型組織的一扇窗
6.8
操作手冊 (1) ~ 設計原則
6.9
操作手冊 (2) ~ 流程 & 案例練習
6.10
案例錄影 ~ 高 CP 值的經驗與微課程的最佳來源
6.11
整理工作 SOP 並快速傳承
6.12
收集 FAQ
6.13
應用 FAQ,高品質、高效率解決問題
6.14
為什麼是寫 FAQ,而不是一般的文件?
6.15
寫好的 FAQ,可以用在哪?
6.16
操作
6.16.1
[操作] 職務工作盤點,快速入門
6.16.2
[操作] 職務工作盤點 (1) ~ 紀錄問題 (FAQ)
6.16.3
[操作] 職務工作盤點 (2) ~ 做什麼、怎麼做 (SOP)
6.16.4
[操作] 職務工作盤點 (3) ~ 為經驗建立索引
6.16.5
[操作] 問題處理 or 案例分析,10倍速經驗傳承的關鍵
6.16.6
[操作] 編輯器的基礎教學
6.16.7
[操作] 插入圖片 (for 重點、FAQ)
7.
第七章、推動很困難?別擔心!
7.1
改變 or 推動新制度,原來可以這麼簡單!
7.2
冰山在融化 ~ 組織成功變革的 8 個步驟
7.3
PDCA 循環 ~ 持續改善的關鍵
7.4
5W2H ~ 讓事情清楚、溝通順暢,減少來來回回!
7.5
五遍訊息溝通法 ~ 減少認知落差、避免做白工
7.6
學習之鑰 (1) ~ 專注、理解、整理、刻意練習、回想
7.7
學習之鑰 (2) ~ 組塊學習 (Chunking)
8.
第八章:其他功能
8.1
外訓申請 (設計表單、簽核流程)
8.2
證照延展
8.3
課程管理者的權限指派
8.4
專業能力考核 (職能矩陣) ~ 10 分鐘就上手!
8.5
回訓
8.6
系列課程
8.7
設計證書
8.8
[操作] 一般考核
8.9
課程事件 email 通知
8.10
表單簽核快速入門